STM8s_步进电机运动控制板-原理图设计
最小系统原理图设计
第一部分电机模块原理图设计
1. 创建项目
用Altium Designer打开\Labs\StepperMoto目录下名为StepperMotor.PrjPcb的课程模板,为了教学的统一,这个模板里有两个库文件AD14.PcbLib封装库和AD14.SchLib原理图库,除此之外还有一个PCB模板和原理图模板。

2. 电源电路。
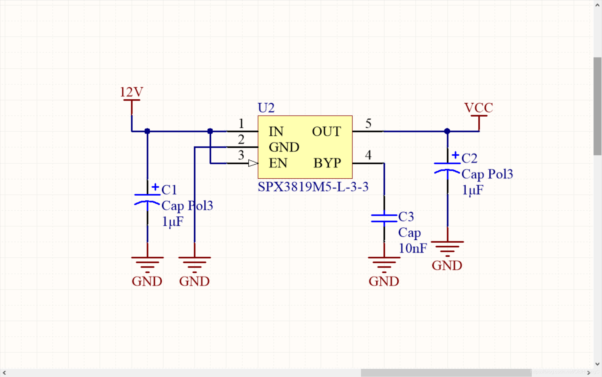
在选着电源芯片的时候,考虑到成本,我们选用了SPX3819电源芯片,它能把高电压转换为低电压,缺点就是转换效率较低,大功率(电流)时发热较大。
 (1)	在VIN和VOUT引脚上增加滤波电容,电容的参数需要查找SPX3819 的Datasheet第7页,电容可选2.2μF的吕电解电容或1μF的钽电容,这里我们选择体积较小钽电容,封装为CAP_A。(注意:电容的极性,不能接反)
(1)	在VIN和VOUT引脚上增加滤波电容,电容的参数需要查找SPX3819 的Datasheet第7页,电容可选2.2μF的吕电解电容或1μF的钽电容,这里我们选择体积较小钽电容,封装为CAP_A。(注意:电容的极性,不能接反)

(2)	在BYP引脚加上瓷电容(Datasheet如果没有特殊说明,则选择不分极性的瓷电容,在本实验种如无特殊说明,电容使用1608[0603]封装)
 
 
 
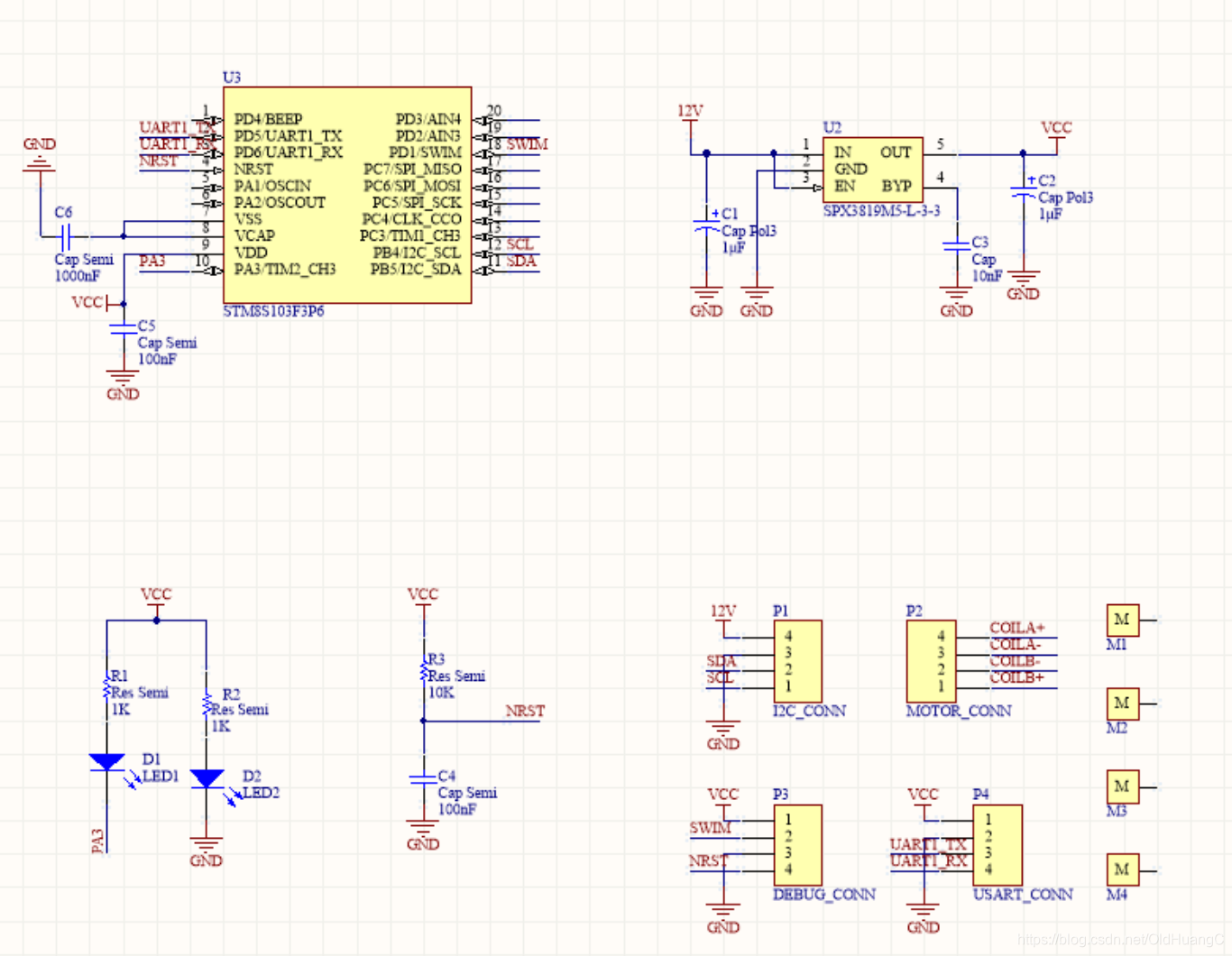
 (3)	增加一个电源(VCC)指示灯,参考《STM8S103F3最小系统原理图.pdf》的R2和GREEN1。(其中R1、R2阻值为1K使用J1-0603封装。LED2使用LED0805封装。)
(3)	增加一个电源(VCC)指示灯,参考《STM8S103F3最小系统原理图.pdf》的R2和GREEN1。(其中R1、R2阻值为1K使用J1-0603封装。LED2使用LED0805封装。)
3. CPU通讯接口
(1) 调试接口:决定P3的SWIM和NRST信号分别连到CPU的PD1和NRST引脚。
(2) 串口:决定P4的UART1_TX和UART1_RX信号分别连到CPU的PD5和PD6引脚。
(3)	I2C接口:决定P1的SDA和SCL信号分别连到CPU的PB4和PB5引脚。

4. CPU外围电路
(1) VDD引脚连接1个100nF去耦电容,使用1608[0603]封装。
(2)	VCAP引脚的滤波电容,电容值参考en.CD00226640.pdf52页的Table 19可知,外部滤波电容的容值最小460nF,最大3300nF。(C6容值1000nF,使用1608[0603]封装)
 (3)	复位电路:参考《STM8S103F3最小系统原理图.pdf》的R3和C4,不需要按钮S1。(R3阻值10K,使用J1-0603封装。C4容值100nF,使用1608[0603]封装)
(3)	复位电路:参考《STM8S103F3最小系统原理图.pdf》的R3和C4,不需要按钮S1。(R3阻值10K,使用J1-0603封装。C4容值100nF,使用1608[0603]封装)
(4)	调试LED:参考《STM8S103F3最小系统原理图.pdf》的R1和RED1,连接到CPU的PA3引脚。(R1阻值1K,使用J1-0603封装。)
 
 第一部分电机模块原理图设计完成
第一部分电机模块原理图设计完成

第二部分:电机驱动原理图设计
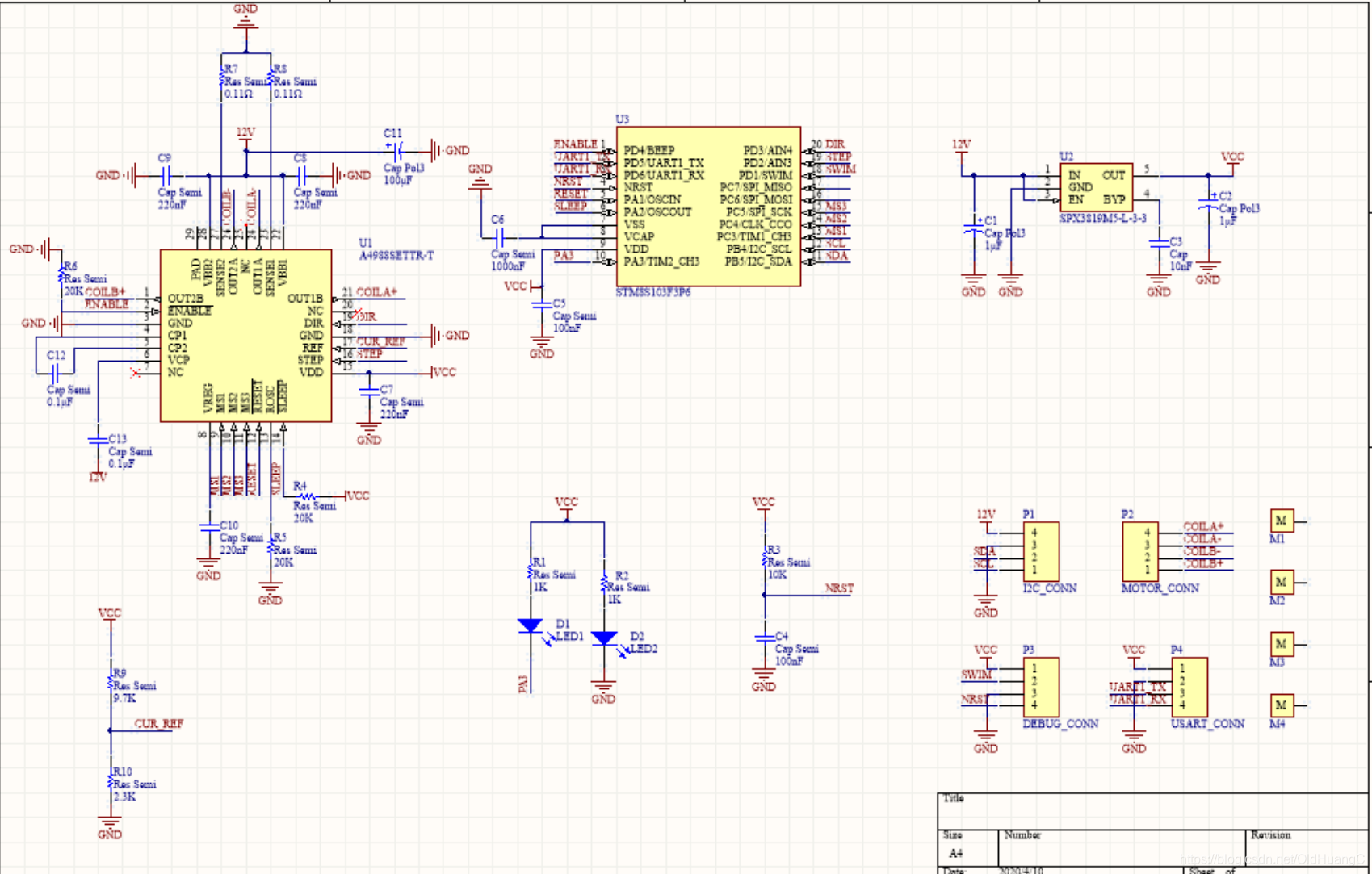
 根据A4988-Datasheet的经典应用图可知,A4988的电路原理设计如下
根据A4988-Datasheet的经典应用图可知,A4988的电路原理设计如下
(1) 在VDD, VBB1, VBB2, VREG引脚各增加1个220nF滤波/去耦电容
 (2)	给12V电源增加一个100uF的供电/滤波电容(铝电解电容),封装为CAP6.3x7.7
(2)	给12V电源增加一个100uF的供电/滤波电容(铝电解电容),封装为CAP6.3x7.7
 (3)	给VCP, CP1, CP2引脚接上电容
(3)	给VCP, CP1, CP2引脚接上电容
 (4)	给nSLEEP接20K上拉电阻,nENABLE和ROSC各接20K下拉电阻,至于为什么接的是20k电阻,而不是Datasheet上的5k,其实是为了采购的时候可以少采购不同种类的电阻,降低成本。
(4)	给nSLEEP接20K上拉电阻,nENABLE和ROSC各接20K下拉电阻,至于为什么接的是20k电阻,而不是Datasheet上的5k,其实是为了采购的时候可以少采购不同种类的电阻,降低成本。
 (5)	在SENSE1和SENSE2引脚各接一个0.11欧姆大功率(1W)电流探测电阻,封装为12Z-2010
(5)	在SENSE1和SENSE2引脚各接一个0.11欧姆大功率(1W)电流探测电阻,封装为12Z-2010
 (6)	利用串联分压电路给REF引脚提供电压,限制电机的最大电流为0.72A
要求:两个串联电阻的阻值的和为12K,计算两个串联电阻的阻值
(6)	利用串联分压电路给REF引脚提供电压,限制电机的最大电流为0.72A
要求:两个串联电阻的阻值的和为12K,计算两个串联电阻的阻值

(7) 以方便布线为原则,把MS1, MS2, MS3, nRESET, nSLEEP, STEP, DIR, nENABLE这八个引脚分别连到单片机的I/O口
(8) 连接电源引脚VDD,VBB1, VBB2, GND

大功告成!
